Rabbit Dermal Papilla Cells
Cat.No.: CSC-C5163S
Species: Rabbit
Source: Hair Follicle
- Specification
- Background
- Scientific Data
- Q & A
- Customer Review
Rabbit dermal papilla cells from Creative Bioarray are isolated from the rabbit skin tissue. The method we use to isolate rabbit dermal papilla cells was developed based on a combination of established and our proprietary methods. The rabbit dermal papilla cells are characterized by immunofluorescence with antibodies specific to fibronectin. Each vial contains 0.5x10^6 cells per ml and is delivered frozen.
Rabbit Dermal Papilla Cells (also known as DPCs) are primary mesenchymal cells from the dermal papilla at the base of the hair follicle. They are not immortalized. Primary dermal papilla cells are cultured from donor rabbits. Maintaining their inductive properties in vitro is a major focus as they will dedifferentiate and lose signature molecular markers as they are passaged.
These cells can be extracted from the skin of a rabbit, usually by micro-dissection followed by enzymatic digestion. Dermal papilla cells make up what is known as the primary "command center" of the hair follicle. DPCs transmit signaling that induces hair cycle regulation (anagen/catagen/telogen) to nearby epithelial stem cells. Rabbits are a popular species for research because their hair cycle is very well understood.
Major applications of rabbit DPCs include hair follicle biology/research, understanding factors that regulate hair cycling and hair growth disorders. They provide a direct method of studying androgenetic alopecia, the effectiveness of hair growth agents/clerotropins (such as minoxidil, growth factors), hair follicle regeneration, and their ability to induce hair follicle formation when transferred. Limitations as primary cells include availability, short life span, and rapid loss of "inductive signature" when kept in traditional 2D cell culture.
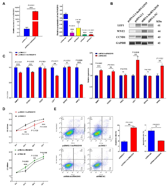
lncRNA2919 Plays a Negative Role in DPC Proliferation
Hair follicles (HFs) undergo cyclic regeneration regulated by long non-coding RNAs (lncRNAs). Zhao's team previously identified lncRNA2919 as significantly expressed during catagen. This study investigates how lncRNA2919 regulates HF growth and development through its nuclear mechanisms and downstream targets.
To determine lncRNA2919's role in hair follicle (HF) cyclic regeneration, they constructed pcDNA3.1-lncRNA2919 for overexpression and used lentivirus-mediated shRNAs for knockdown in dermal papilla cells (DPCs). qRT-PCR confirmed successful overexpression, with shRNA-4 achieving optimal knockdown efficiency (Fig. 1A).
lncRNA2919 overexpression decreased LEF1, CCND1, and WNT2 protein levels (Fig. 1B) and suppressed BMP2, CCND1, LEF1, and WNT2 mRNA expression (Fig. 1C). Functionally, lncRNA2919 significantly inhibited DPC proliferation (Fig. 1D) and promoted apoptosis (Fig. 1E), suggesting a negative regulatory role in HF regeneration.

Ask a Question
Write your own review