- Specification
- Background
- Scientific Data
- Q & A
- Customer Review
DBTRG.05MG is a human glioblastoma multiforme (GBM) cell line, initially derived from a resected brain tumor of an adult patient. It is one of the most commonly used in vitro models of high-grade astrocytic tumors and recapitulates a number of molecular and phenotypic characteristics of glioblastoma, the most common and aggressive primary malignancy of the CNS.
DBTRG.05MG cells display adherent growth and epithelial-like to polygonal morphology and express GFAP, vimentin, nestin and other markers of glial lineage and malignant transformation. The cell line is known to possess invasive properties, high proliferative potential and resistance to conventional chemotherapeutics, recapitulating the clinical challenges of GBM treatment. At the genetic level, the DBTRG.05MG cells harbor a number of changes frequently observed in glioblastoma. As such, they are used for mechanistic and translational studies. The cell line is used in a wide variety of research settings including the study of glioma cell proliferation, migration, invasion and tumor-microenvironment interactions. It also serves as a relevant preclinical model for testing anticancer drugs, response to radiotherapy, targeted therapies and various novel treatment approaches such as gene therapy or immunomodulatory strategies. The robust growth and reproducibility of the cell line behavior make it an important tool in the field of neuro-oncology research and preclinical drug development.
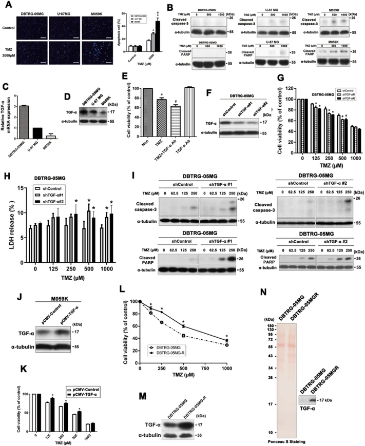
High Levels of TGF-α Conferred the Increased Resistance to TMZ in GBM Cells
Glioblastoma multiforme (GBM) is a highly aggressive brain tumor often treated with Temozolomide (TMZ). Yang's team investigated the mechanisms of TMZ resistance in GBM cells, focusing on secretory substances and receptor-activated signaling pathways.
They assessed the correlation between TGF-α expression and TMZ sensitivity in human GBM cell lines. Quantitative analysis of DAPI-stained apoptotic nuclei (Fig. 1A) showed that the TMZ sensitivity, from the lowest to the highest, is DBTRG-05MG, U-87 MG and M059K. There are significant differences between any two of the three cell lines. Western blot showed that the levels of cleaved PARP and caspase-3, the more active the TMZ is, the higher the level, were the lowest in DBTRG-05MG cells, the middle in U-87 MG cells, and the highest in M059K cells (Fig. 1B). qPCR and Western blot demonstrated that the expression of TGF-α was positively correlated with TMZ resistance (Fig. 1C-D).
Yang's team then determined whether neutralizing TGF-α with an anti-human TGF-α antibody could alter TMZ sensitivity. Treatment with TGF-α antibody increased the sensitivity of DBTRG-05MG cells to TMZ (Fig. 1E). Knockdown of TGF-α in DBTRG-05MG cells with shTGF-α lentivirus resulted in a decrease in TGF-α expression (Fig. 1F) and slightly increased TMZ sensitivity (Fig. 1G). LDH release assay showed that silencing TGF-α further enhanced TMZ-induced cytotoxicity in DBTRG-05MG cells (Fig. 1H). Western blot analysis showed that TGF-α-knockdown DBTRG-05MG cells, after TMZ treatment, increased the expression of cleaved caspase-3 and cleaved PARP (Fig. 1). In the reverse experiment, we overexpressed TGF-α in M059K cells, which expressed lower TGF-α and were more sensitive to TMZ. Overexpression of TGF-α increased the TMZ resistance in M059K cells (Fig. 1J and K). They also established a TMZ-resistant DBTRG-05MG subline (DBTRG-05MGR) to investigate the relationship between TGF-α levels and TMZ resistance. DBTRG-05MGR cells were more resistant to TMZ and had higher TGF-α expression and secretion compared to DBTRG-05MG cells (Fig. 1L-N). These results indicate that TGF-α levels are positively related to TMZ resistance in GBM cells.

Ask a Question
Write your own review
- Adipose Tissue-Derived Stem Cells
- Human Neurons
- Mouse Probe
- Whole Chromosome Painting Probes
- Hepatic Cells
- Renal Cells
- In Vitro ADME Kits
- Tissue Microarray
- Tissue Blocks
- Tissue Sections
- FFPE Cell Pellet
- Probe
- Centromere Probes
- Telomere Probes
- Satellite Enumeration Probes
- Subtelomere Specific Probes
- Bacterial Probes
- ISH/FISH Probes
- Exosome Isolation Kit
- Human Adult Stem Cells
- Mouse Stem Cells
- iPSCs
- Mouse Embryonic Stem Cells
- iPSC Differentiation Kits
- Mesenchymal Stem Cells
- Immortalized Human Cells
- Immortalized Murine Cells
- Cell Immortalization Kit
- Adipose Cells
- Cardiac Cells
- Dermal Cells
- Epidermal Cells
- Peripheral Blood Mononuclear Cells
- Umbilical Cord Cells
- Monkey Primary Cells
- Mouse Primary Cells
- Breast Tumor Cells
- Colorectal Tumor Cells
- Esophageal Tumor Cells
- Lung Tumor Cells
- Leukemia/Lymphoma/Myeloma Cells
- Ovarian Tumor Cells
- Pancreatic Tumor Cells
- Mouse Tumor Cells