SJSA-1
Cat.No.: CSC-C9130W
Species: Homo sapiens (Human)
Source: Bone
Morphology: fibroblast
- Specification
- Background
- Scientific Data
- Q & A
- Customer Review
SJSA-1 cells are a human osteosarcoma cell line that originated from the bone tumor of a child. They are frequently used as a model system for osteosarcoma biology and tumor suppressor pathways. SJSA-1 cells are wild-type for p53, however they contain amplification of the MDM2 oncogene and are commonly used to study p53-MDM2 axis regulation. SJSA-1 cells grow as adherent cells with an epithelial-like morphology. They tend to have higher growth rates when compared to other cells. SJSA-1 cells contain amplified and overexpressed MDM2, which is responsible for their p53 suppression even though p53 itself is not mutated. This gives researchers a platform with which to study p53 signaling that has been inhibited rather than mutated, which better mimics clinical tumors.
SJSA-1 cells are sensitive to MDM2 inhibitors (Nutlin-3) because disrupting the binding of MDM2 to p53 will induce p53's normal tumor suppressing functions causing cell cycle arrest and apoptosis. For this reason, SJSA-1 cells are commonly used to study anticancer drug development, reactivation of p53 pathways, and targeted therapeutics. SJSA-1 cells have also been used to study cell cycle, DNA damage response, apoptosis, and oncogenic pathways. SJSA-1 cells have been used as an in vitro tumor progression model and to study therapeutic targets involved in the p53-MDM2 pathway.
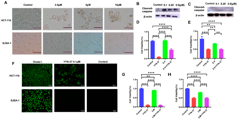
Compound YYN-37 Induces Different Forms of Cell Death in Various Tumor Cells
The PI3K/mTOR pathway is a promising cancer therapy target, though efficacy is often limited by apoptosis resistance. Hua et al. investigated the dual PI3K/mTOR inhibitor YYN-37 and its capacity to induce context-dependent cell death, particularly the non-apoptotic process of methuosis.
YYN-37 previously showed robust anti-tumor activity in vitro and in vivo, inhibiting tumor growth in colon cancer xenografts and reducing phosphorylated AKT and p70S6K in a dose- and time-dependent manner. When tested in SJSA-1 osteosarcoma cells, strikingly differential responses emerged compared to HCT-116 colorectal cancer cells (Fig. 1A). YYN-37 induced cell rounding, shrinkage, and budding in HCT-116 cells, but pronounced cytoplasmic vacuolization without shrinkage in SJSA-1 cells. Similar vacuolization was observed in HOS, MNNG/HOS, A549, and MDA-MB-231 cells. HCT-116 and SJSA-1 were selected for further investigation.
Western blot revealed cleaved-caspase-3 induction in HCT-116 but not SJSA-1 cells (Fig. 1B, C). The apoptosis inhibitor Z-VAD-FMK reversed YYN-37's effects in HCT-116 but not SJSA-1 cells (Fig. 1D, E), confirmed by TUNEL staining showing DNA fragmentation only in HCT-116 (Fig. 1F). The autophagy inhibitor 3-MA had no effect in either cell line (Fig. 1G, H), and electron microscopy showed single-membrane vacuoles rather than autophagosomes in SJSA-1 cells. Thus, YYN-37 induces apoptosis in HCT-116 cells but triggers non-apoptotic, vacuolization-mediated cell death-potentially methuosis-in SJSA-1 cells.

Ask a Question
Write your own review
- Adipose Tissue-Derived Stem Cells
- Human Neurons
- Mouse Probe
- Whole Chromosome Painting Probes
- Hepatic Cells
- Renal Cells
- In Vitro ADME Kits
- Tissue Microarray
- Tissue Blocks
- Tissue Sections
- FFPE Cell Pellet
- Probe
- Centromere Probes
- Telomere Probes
- Satellite Enumeration Probes
- Subtelomere Specific Probes
- Bacterial Probes
- ISH/FISH Probes
- Exosome Isolation Kit
- Human Adult Stem Cells
- Mouse Stem Cells
- iPSCs
- Mouse Embryonic Stem Cells
- iPSC Differentiation Kits
- Mesenchymal Stem Cells
- Immortalized Human Cells
- Immortalized Murine Cells
- Cell Immortalization Kit
- Adipose Cells
- Cardiac Cells
- Dermal Cells
- Epidermal Cells
- Peripheral Blood Mononuclear Cells
- Umbilical Cord Cells
- Monkey Primary Cells
- Mouse Primary Cells
- Breast Tumor Cells
- Colorectal Tumor Cells
- Esophageal Tumor Cells
- Lung Tumor Cells
- Leukemia/Lymphoma/Myeloma Cells
- Ovarian Tumor Cells
- Pancreatic Tumor Cells
- Mouse Tumor Cells