Human Bone Marrow CD34+ Cells
Cat.No.: CSC-C4572X
Species: Human
Source: Bone Marrow
Cell Type: CD34+ Cell
- Specification
- Background
- Scientific Data
- Q & A
- Customer Review
Human Bone Marrow-derived CD34+ cells represent the gold standard for hematopoietic research, providing a powerful and clinically relevant model for hematopoiesis, immunology, and oncology. As multipotent stem cells capable of regenerating all blood lineages, these cells are the premier choice for researchers focused on bone marrow failure, leukemia modeling, and the development of advanced cell and gene therapies.
- Exceptional Multipotency and Self-Renewal: Our CD34+ cells exhibit high regenerative potential, capable of differentiating into erythroid, myeloid, and lymphoid lineages. This makes them an ideal platform for Colony-Forming Unit (CFU) assays and long-term culture-initiating cell (LTC-IC) studies.
- Superior Purity and Viability: Utilizing state-of-the-art immunomagnetic separation (MACS) technology, we guarantee a purity of ≥95% CD34+ cells. Each lot is rigorously screened for viability and post-thaw recovery, ensuring that your downstream experiments-from CRISPR/Cas9 gene editing to CAR-T development-start with the highest quality raw material.
- Clinically Relevant Benchmarking: Sourced from healthy human donors under strict ethical guidelines, these bone marrow-derived cells provide the "native" physiological baseline necessary for validating hematotoxicity in drug discovery pipelines, offering more predictive data than cord blood or mobilized peripheral blood in certain bone marrow niche studies.
- Ready-to-Use Functional Performance: Validated for rapid expansion and efficient engraftment in humanized mouse models, our CD34+ cells streamline your R&D timeline by providing consistent, high-performance results across diverse applications.
By integrating our highly purified Human Bone Marrow CD34+ cells into your workflow, you leverage a reliable and scalable biological system designed to accelerate breakthroughs in hematological sciences and regenerative therapeutics.
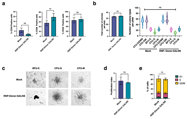
CRISPR/nCas9-Edited CD34+ Cells Rescue Mucopolysaccharidosis IVA Fibroblasts Phenotype
Mucopolysaccharidosis (MPS) IVA is a bone-affecting lysosomal storage disease (LSD) caused by impaired degradation of the glycosaminoglycans (GAGs) keratan sulfate (KS) and chondroitin 6-sulfate (C6S) due to deficient N-acetylgalactosamine-6-sulfatase (GALNS) enzyme activity. Previously, we successfully developed and validated a CRISPR/nCas9-based gene therapy (GT) to insert an expression cassette at the AAVS1 and ROSA26 loci in human MPS IVA fibroblasts and MPS IVA mice, respectively. In this study, we have extended our approach to evaluate the effectiveness of our CRISPR/nCas9-based GT in editing human CD34+ cells to mediate cross-correction of MPS IVA fibroblasts.
CD34+ cells were electroporated with the CRISPR/nCas9 system, targeting the AAVS1 locus. The nCas9-mediated on-target donor template insertion, and the stemness of the CRISPR/nCas-edited CD34+ cells was evaluated. Additionally, MPS IVA fibroblasts were co-cultured with CRISPR/nCas-edited CD34+ cells to assess cross-correction.
CRISPR/nCas9-based gene editing did not affect the stemness of CD34+ cells but did lead to supraphysiological levels of the GALNS enzyme. Upon co-culture, MPS IVA fibroblasts displayed a significant increase in the GALNS enzyme activity along with lysosomal mass reduction, pro-oxidant profile amelioration, mitochondrial mass recovery, and pro-apoptotic and pro-inflammatory profile improvement. These results show the potential of CRISPR/nCas9-based GT to edit CD34+ cells to mediate cross-correction.


Our CD34+ cells have been tested to have a purity of over 90% as measured by flow cytometry with a monoclonal CD34 antibody.
The recommended media for culturing Creative Bioarray's human bone marrow CD34+ cells is Human Hematopoietic Stem Cell Growth Medium (cat# CM-00807L).
Bone Marrow: provides a hematopoietic microenvironment and the highest number of different donors Cord Blood: more naive cells useful in transplant and stem cell research Fetal Liver: best for developmental studies and they are highly proliferative Creative Bioarray offers CD34+ cells derived from bone marrow and cord blood.
Our CD34+ Cells are cryopreserved directly after isolation. They haven’t been in culture before freezing.
The cells sink down to the bottom of the culture vessel but don’t really attach. They retain a roundish morphology and can be rinsed off with culture medium easily.
Ask a Question
Average Rating: 5.0 | 1 Scientist has reviewed this product
Good products
Creative Bioarray's cell products are not only well resourced but also of high quality.
27 Dec 2022
Ease of use
After sales services
Value for money
Write your own review
- You May Also Need