Human Cardiac Stromal Cells
Cat.No.: CSC-C2846
Species: Human
Source: Heart
Cell Type: Stromal Cell
- Specification
- Background
- Scientific Data
- Q & A
- Customer Review
Development period: Prenata
Human Cardiac Stromal Cells (HCSCs) are a population of primary mesenchymal-like stromal cells isolated from the interstitial compartments of human heart, including the myocardium, atrial or ventricular regions, epicardial layer or surgical cardiac samples. HCSCs are heterogeneous but functionally orchestrated groups of cells comprising cardiac fibroblasts, MSC-like stromal cells, progenitor-like subsets and epicardial-derived cells that contribute to cardiac structural integrity, extracellular matrix (ECM) homeostasis and tissue repair.
In vitro, HCSCs exhibit adherent growth with spindle-shaped, fibroblast-like morphology and express classical mesenchymal markers such as vimentin, CD44, CD90, and CD105, with variable α-SMA expression under activation. HCSCs maintain broad functional capabilities which include, but are not limited to, ECM synthesis, matrix-remodeling enzymes and paracrine factors which play roles in angiogenesis, inflammation, and cardiomyocyte protection. These play central roles in post-injury processes such as wound healing and fibrosis and play a role in pathological cardiac remodeling.
The important roles that HCSCs play in mediating the cardiac microenvironment make them a key model system for the study of myocardial infarction, fibrotic progression and maturation, mechanisms of chronic heart failure, and immune modulation in cardiac disease. Their responsiveness to cytokines and mechanical stimuli also makes them valuable for drug screening, anti-fibrotic therapeutic evaluation, and cardiotoxicity testing. HCSCs are also being used more and more in cutting-edge tissue-engineering platforms, including 3D cardiac constructs, engineered heart tissues and organ-on-chip devices.
Cardiac Stromal Cells Phenotype After Treatment with Serum from Exclusive HTP Smokers
Chronic smokers have increased risk of fibrosis-related atrial fibrillation. The use of heated-tobacco products (HTPs) is increasing exponentially, and their health impact is still uncertain. Picchio et al. investigated the effects of circulating molecules in exclusive HTP chronic smokers on the fibrotic behavior of human atrial cardiac stromal cells (CSCs).
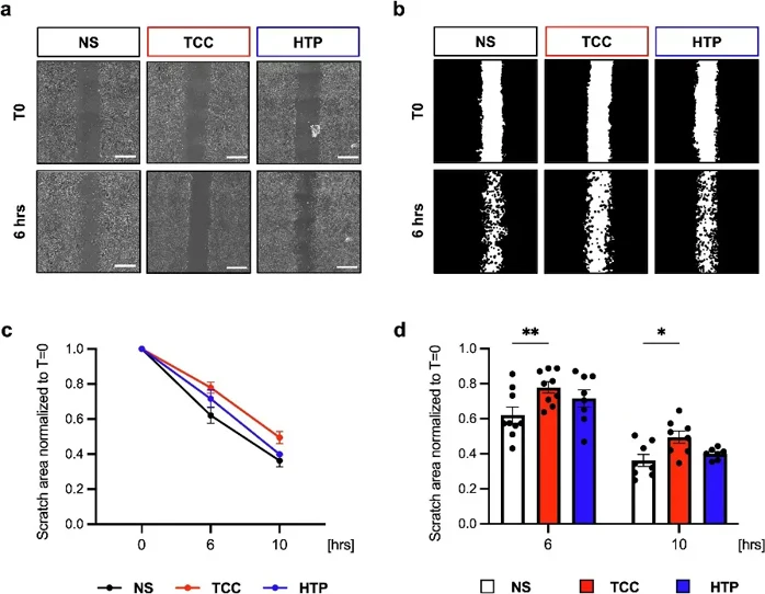
The ability of cells to grow in 3D was measured as a sign of a mesenchymal trait. CSCs formed fewer spheroids in TCC serum than in NS serum (Fig. 2A-B), with similar spheroid sizes (Fig. 2C). This hints at a drop in a key stromal trait in treated CSCs. Figure 2D shows the percent of CSCs positive for the fibrosis marker CD90 via flow cytometry when cultured in different serum lots. They then looked at how well the three serum lots spurred CSC migration. Cells treated with TCC serum had a much higher leftover scratch area after 6 hours compared to those with NS serum (Fig. 1A-B). Cells in HTP serum showed medium migration ability. The higher leftover area in TCC-treated CSCs lasted up to 10 hours, while HTP serum's effect on migration eventually matched NS serum's (Fig. 1C-D). This means TCC smokers' serum is less able to support stromal cell migration, while HTP smokers' serum has a middle-of-the-road effect.


Check all containers for leakage or breakage. Directly and immediately transfer the cells from dry ice to liquid nitrogen and keep the cells in liquid nitrogen until they are needed for experiments.
It is recommended to use SuperCult® Stromal Cell Growth Basal Medium (cat# CM-1386L) and SuperCult® Stromal Cell Growth Medium Supplement Kit (cat# CM-1387L) for the culturing of Human Cardiac Progenitor Cells.
Ask a Question
Average Rating: 5.0 | 1 Scientist has reviewed this product
Satisfied
I recently ordered Human Cardiac Stromal Cells from Creative Bioarray, and I'm very satisfied with the overall experience and the quality of the cells.
10 Sep 2022
Ease of use
After sales services
Value for money
Write your own review