Human Hair Germinal Matrix Cells (HHGMC)
Cat.No.: CSC-7775W
Species: Human
Source: Hair Follicle
- Specification
- Background
- Scientific Data
- Q & A
- Customer Review
Human Gastric Smooth Muscle Cells (HGSMC) are primary smooth muscle cells isolated from human stomach that closely recapitulate many aspects of gastrointestinal motility as well as gastric smooth muscle function in vivo. Thus, HGSMC provide an important physiologically relevant tool for gastrointestinal biology and translational research.
HGSMC possess a classic spindle-shaped elongated morphology and adhere to grow as monolayers in culture. They express smooth muscle-specific markers such as α-smooth muscle actin (α-SMA), smooth muscle myosin heavy chain, and calponin verifying their contractile nature. Furthermore, HGSMC respond to neurotransmitters, hormones and pharmacological agents known to regulate gastric motility such as acetylcholine, nitric oxide-mediated signaling pathways and calcium-dependent cell activation.
HGSMCs have been utilized extensively to study mechanisms associated with gastric motility disorders such as gastroparesis, functional dyspepsia, inflammation-induced or metabolic disease associated gastric smooth muscle dysfunction. These cells are also commonly employed to assess novel prokinetic or antispasmodic drug targets. HGSMC can additionally be used to study smooth muscle proliferation, phenotypic switch and extracellular matrix remodeling.
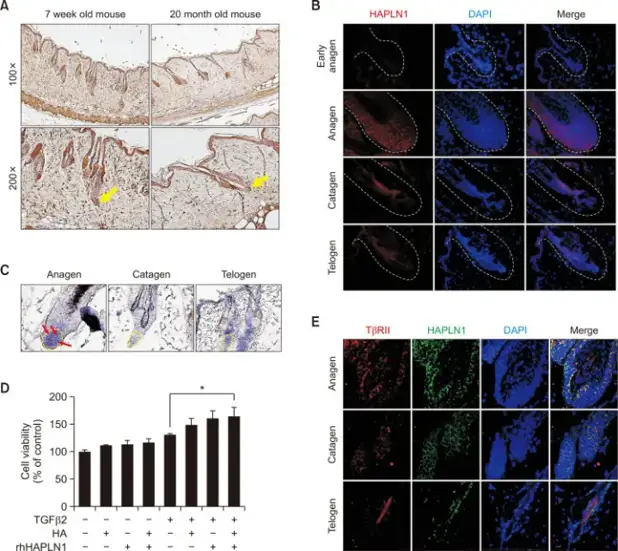
Novel Effect of Hyaluronan and Proteoglycan Link Protein 1 (HAPLN1) on Hair Follicle Cells Proliferation and Hair Growth
Current hair-loss drugs are hampered by limited efficacy and significant side-effects. Ha et al. asked whether recombinant human hyaluronan- and proteoglycan-link protein 1 (rhHAPLN1), an extracellular-matrix stabiliser, can safely accelerate hair cycling and promote matrix-cell proliferation.
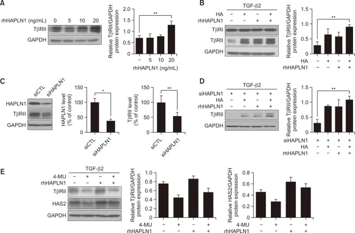
To examine HAPLN1's role in hair cell proliferation, human hair germinal matrix cells (HHGMC) were treated with rhHAPLN1 and/or HA. Both significantly promoted TGF-β2-dependent proliferation (Fig. 1D). HAPLN1 co-localized with TβRII in the highly proliferative anagen hair matrix (Fig. 1E), suggesting HAPLN1 is essential for proliferation. Western blotting showed rhHAPLN1 (20 ng/mL) increased TβRII levels, with further enhancement when combined with HA (Fig. 2A, B), likely through formation of a PGs-rhHAPLN1-HA-CD44-TβRII complex that prevents TβRII endocytic degradation. HAPLN1 knockdown reduced endogenous TβRII levels, which were restored by rhHAPLN1/HA treatment (Fig. 2C, D), confirming HAPLN1 maintains TβRII expression. Using 4-MU (HAS2 inhibitor) to test HA dependence, they found 4-MU decreased TβRII and HAS2 levels, while rhHAPLN1 restored both (Fig. 2E), indicating HA contributes to TβRII stabilization through HAPLN1.


Ask a Question
Write your own review