Sprague-Dawley (SD) Rat Neural Stem Cells
Cat.No.: CSC-C1305
Species: Rat
Source: Brain
- Specification
- Background
- Scientific Data
- Q & A
- Customer Review
- Capable of differentiating into multiple cell types such as neurons, astrocytes, and oligodendrocytes.
Upon receipt, if no dry ice is left in the package, thaw and use cells immediately.
If there is dry ice left in the package, store cells in liquid nitrogen immediately upon arrival.
When stored at the recommended stora
Sprague-Dawley (SD) Rat Neural Stem Cells are primary neural stem/progenitor cells (multipotent stem cells that originate from the central nervous system) derived from Sprague-Dawley rats. They can be sourced from embryonic or neonatal brain tissue, specifically areas like the subventricular zone (SVZ) or hippocampus. Neural stem cells from SD rats exhibit many properties typical of NSCs. They are capable of both self-renewal and differentiation into neurons, astrocytes and oligodendrocytes - the three neural lineages.
Rat NSCs can be expanded in vitro as non-adherent neurospheres in serum-free media containing EGF and bFGF. When cultured in these conditions, they remain in an undifferentiated state and express typical stem cell markers like Nestin, Sox2, and Musashi-1. When prompted to differentiate by removal of mitogens or addition of other factors, these cells will attach to the surface of a dish, extend neurites, and differentiate into neural lineage committed cells that express markers such as βIII-tubulin, GFAP and O4 or MBP. Like other NSCs, Rat NSCs are used as tools to study neural development, neurogenesis and neural cell fate. Researchers use these cells to understand the molecular basis of proliferation, differentiation, migration and cell fate in the nervous system. Additionally, Rat NSCs are used to model neurodegenerative disease, CNS injury and repair. Studies have utilized these cells to look at stroke, spinal cord injury, Parkinson's disease and Alzheimer's disease
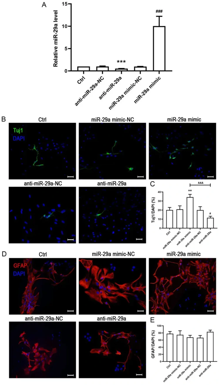
Effects of miR-29a on NSPC Differentiation
Neural stem/progenitor cells (NSPCs) are capable of self-renewing and producing cells of the central nervous system (CNS), making them a promising cell source for CNS injury treatment. MiR-29a is implicated in the regulation of proliferation, differentiation, and cell survival; however, its role in neural differentiation has not yet been established. Gao et al. explored the effects of miR-29a on NSPC differentiation.
Rat NSPCs were transfected with miR-NC, miR-29a mimic, anti-miR-29a, or anti-miR-29a-NC and subsequently cultured in differentiation medium for 3 days. RT-qPCR confirmed overexpression and knockdown of miR-29a were both successful, while no significant change was observed in either NC group (Fig. 1A). Immunofluorescence staining for Tuj1 and GFAP showed no significant differences between the Ctrl and NC groups, indicating transfection did not impact differentiation (Fig. 1B-E). Significantly increased numbers of Tuj1 positive neurons were observed with miR-29a mimic compared to miR-NC, while significantly fewer Tuj1 positive neurons were observed with anti-miR-29a compared to anti-miR-29a-NC (Fig. 1B, C). There was no significant change in the number of GFAP positive astrocytes between any of the groups (Fig. 1D, E). Taken together, these data suggest miR-29a overexpression promotes neuronal differentiation.

Ask a Question
Write your own review