Mouse Splenocytes CD8+ T Cells
Cat.No.: CSC-C4459X
Species: Mouse
Source: Spleen
Cell Type: T Cell; Lymphocyte
- Specification
- Background
- Scientific Data
- Q & A
- Customer Review
Mouse splenocyte-derived CD8+ T cells represent a primary, physiologically relevant model for studying cytotoxic T lymphocyte biology. Isolated via magnetic bead or flow cytometric sorting from the spleen-a reservoir rich in naïve and effector/memory T cells-these cells offer distinct advantages: 1) High yield and purity, enabling robust ex vivo functional assays such as IFN-γ ELISpot, degranulation (CD107a), and real-time killing assays; 2) Genetic tractability, as cells from transgenic or knockout mice (e.g., OT-I, P14) allow precise dissection of TCR specificity and signaling pathways; 3) Translational relevance, closely mirroring in vivo priming and exhaustion phenotypes observed in infection and tumor models; and 4) Experimental flexibility, supporting both acute stimulation and long-term expansion cultures. Their ease of isolation and well-defined surface markers make them an indispensable tool for preclinical immunotherapy development and mechanistic immunology studies.
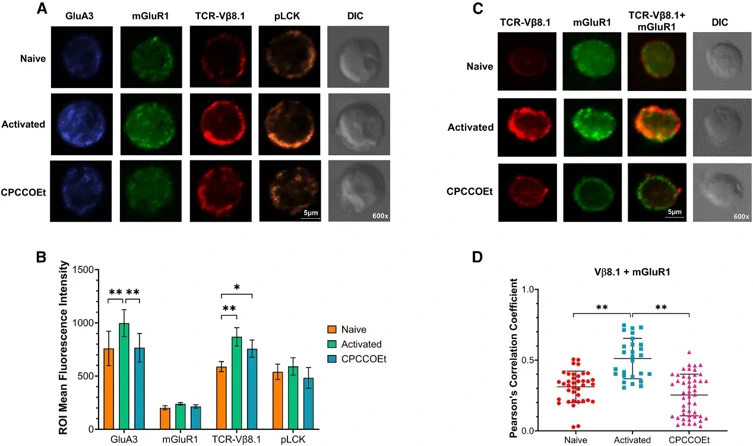
Glutamate Receptor-T Cell Receptor Signaling Potentiates Full CD8+ T Cell Activation and Effector Function in Tumor Immunity
Glutamate is best known as an excitatory neurotransmitter. However, its roles in T cell immunity remain underrecognized. We investigated the interplay between glutamate receptors (GluRs) and T cell receptors (TCRs) during CD8+ T cell activation. Our findings reveal that GluR expression in CD8+ T lymphocytes strongly correlates with the activation of TCR-CD28 signaling, enhancing their antitumor effector responses. Conversely, pharmacologic antagonism of GluRs in activated CD8+ T cells disrupts the colocalization of GluR with TCRVβ8.1, reduces the phosphorylation of TCR-signaling intermediates, alters calcium flux, and impairs the metabolic switch to glycolysis essential for T cell activation. Moreover, these disruptions blunt clonal proliferation and compromise the tumor-cytolytic capacity of CD8+ T cells. Thus, the glutamatergic system-via the GluR-TCR signaling complex-plays a critical amplifier role in activating CD8+ T cells and eliciting their full antitumor activity. This mechanistic insight reveals a previously underappreciated axis in T cell biology and opens avenues for immunotherapy regimens targeting GluR-TCR interactions to augment T cell-mediated responses in cancer and potentially other immunopathologies.


Ask a Question
Write your own review