Immortalized Human Adult Hepatocytes (hepaRG)
Cat.No.: CSC-I2321Z
Species: Human
Culture Properties: Adherent
- Specification
- Background
- Scientific Data
- Q & A
- Customer Review
Key features of HepaRG cells include:
Origin: Human hepatocellular carcinoma.
Differentiation: Can differentiate into hepatocyte-like and biliary-like cells.
Applications: Drug metabolism studies, toxicity testing, and liver disease research.
Relevance: Express key liver enzymes (e.g., CYP450 enzymes) and transporters, making them a valuable model for liver function studies.
HepaRG cells are a reliable in vitro model for mimicking human liver functions in research and drug development.
Note: Never can cells be kept at -20°C.
HepaRG is a unique human bipotent progenitor cell line, originally isolated from a hepatocholangiocarcinoma associated with hepatitis C infection. Its advantage lies in its exceptional ability to undergo terminal differentiation into a stable, metabolically competent co-culture comprising both hepatocyte-like and biliary-like cells-a dual phenotype that recapitulates the cellular heterogeneity of human liver parenchyma.
Unlike HepG2, C3A, or Fa2N-4 cells, differentiated HepaRG hepatocytes express near-physiological levels of Phase I (CYP3A4, 1A2, 2B6, 2E1), Phase II (GST, UGT), and Phase III (uptake/efflux transporters) machinery, with CYP3A4 activity directly comparable to that of primary human hepatocytes (PHHs) and authentic human liver tissue. They retain functional nuclear receptor signaling (CAR, PXR, AhR), appropriate responsiveness to typical inducers/inhibitors, and intact hepatic polarity evidenced by formation of functional bile canaliculi and tight junctions-features uniformly absent or grossly deficient in conventional hepatoma lines.
HepaRG cells overcome the critical limitations of primary human hepatocytes-scarce donor tissue, prohibitive cost, inter-donor variability, and rapid phenotypic dedifferentiation-by offering unlimited supply, standardized genetic background, and sustained functional stability for ≥21 passages and several weeks in culture. This enables chronic toxicity studies, high-throughput screening, and mechanistic time-course experiments that are simply unattainable with PHH.
HepaRG is the only hepatoma-derived line permissive to hepatitis B virus (HBV) infection, supporting the complete viral life cycle and serving as the gold-standard in vitro model for HBV entry studies and antiviral screening. Its functional polarity and bile acid handling capacity position it as an indispensable tool for drug-induced cholestasis study, permitting real-time visualization of canalicular dynamics and quantification of biliary efflux. Furthermore, HepaRG cells readily form 3D spheroids with enhanced CYP/FMO activity and albumin secretion, enabling advanced co-culture paradigms and high-content/high-throughput screening in physiologically relevant formats.
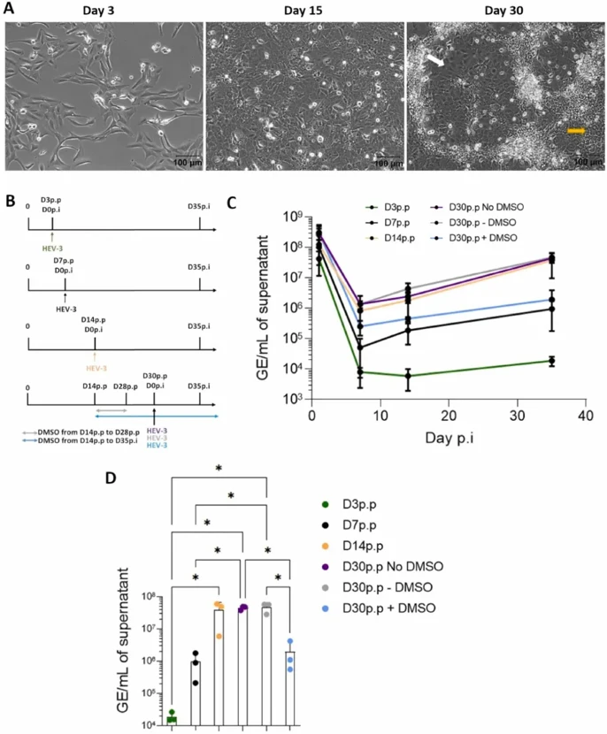
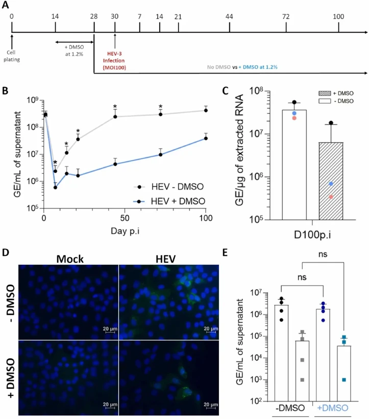
An Alternative Model for HEV Infection in HepaRG Cell Line
Hepatitis E virus (HEV) causes acute hepatitis that can progress to fulminant or chronic hepatitis. For decades, the lack of a pertinent and robust cell culture system for HEV has delayed our understanding on this hepatotropic virus. HepaRG cells are one of the few hepatocyte-derived cell lines able to replicate HEV. These cells can differentiate (dHepaRG) into hepatocytes and cholangiocytes upon treatment with dimethyl sulfoxyde (DMSO) and are very relevant to study interactions between pathogens and hepatocyte innate immunity. However, the suitability of the HepaRG model to study HEV needs to be further investigated.
In this study, we found that HEV can infect proliferating HepaRG cells and that DMSO-induced differentiation is not necessary for HEV infection. Moreover, even if treatment with DMSO is needed to maintain optimal differentiation and polarization of dHepaRG, its presence is detrimental for HEV infection. Overall, this study shows that dHepaRG cells cultured without DMSO is a suitable model to study HEV and its interaction with the hepatocyte innate immune system.


Ask a Question
Write your own review
- Adipose Tissue-Derived Stem Cells
- Human Neurons
- Mouse Probe
- Whole Chromosome Painting Probes
- Hepatic Cells
- Renal Cells
- In Vitro ADME Kits
- Tissue Microarray
- Tissue Blocks
- Tissue Sections
- FFPE Cell Pellet
- Probe
- Centromere Probes
- Telomere Probes
- Satellite Enumeration Probes
- Subtelomere Specific Probes
- Bacterial Probes
- ISH/FISH Probes
- Exosome Isolation Kit
- Human Adult Stem Cells
- Mouse Stem Cells
- iPSCs
- Mouse Embryonic Stem Cells
- iPSC Differentiation Kits
- Mesenchymal Stem Cells
- Immortalized Human Cells
- Immortalized Murine Cells
- Cell Immortalization Kit
- Adipose Cells
- Cardiac Cells
- Dermal Cells
- Epidermal Cells
- Peripheral Blood Mononuclear Cells
- Umbilical Cord Cells
- Monkey Primary Cells
- Mouse Primary Cells
- Breast Tumor Cells
- Colorectal Tumor Cells
- Esophageal Tumor Cells
- Lung Tumor Cells
- Leukemia/Lymphoma/Myeloma Cells
- Ovarian Tumor Cells
- Pancreatic Tumor Cells
- Mouse Tumor Cells