Primary Human Prostate Epithelial Cells
Cat.No.: CSC-C4364X
Species: Human
Source: Prostate
Cell Type: Epithelial Cell
- Specification
- Background
- Scientific Data
- Q & A
- Customer Review
These cells were originated using Complete Serum-Free Medium Kit With SuperFuel™, are available at <12 Cumulative Population Doublings (CPD) in vitro [Passage 3] and were cryopreserved in aliquots of ~1.5 X 10^6 cells. This vial will initiate a Passage 4 cell culture in a 75cm2 flask.
Primary Human Prostate Epithelial Cells are non-transformed cells isolated directly from the normal (or adjacent non-malignant) prostate epithelium of human donors. These cells are considered to be physiologically relevant ex vivo model of the prostate epithelium and can closely recapitulate the native biological, genetic, and functional features of human prostate epithelial cells in vivo. Primary Human Prostate Epithelial Cells are epithelial in morphology with a cobblestone-like appearance, and grow as an adherent monolayer when maintained in optimized culture conditions using dedicated prostate epithelial cell media. These cells express characteristic epithelial and prostate-specific markers such as cytokeratins (CK8/18), E-cadherin, PSA, and androgen-responsive genes (variable based on donor/source and culture conditions). They maintain intact cell-cell junctions and demonstrate contact inhibition consistent with a non-transformed phenotype.
They are broadly utilized to study normal prostate biology, androgen signaling, epithelial differentiation, and hormone responsiveness. They are also widely used to understand early events in prostate carcinogenesis, including genetic changes, inflammatory response, and interactions with stromal or immune cells. In drug discovery and in safety/toxicity evaluation, these cells serve as a critical reference model to assess compound safety/toxicity/selectivity compared with prostate cancer cell lines.

GNE-493 Provokes Apoptosis in Prostate Cancer Cells
GNE-493 is a new PI3K/mTOR dual inhibitor with better pharmacokinetic properties. Jin et al. explored the effect of GNE-493 on the viability, proliferation, migration, and apoptosis of prostate cancer cells, and its mechanism of action on Akt-mTOR signaling and oxidative stress.
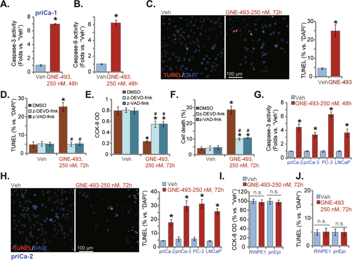
Jin et al. examined whether GNE-493 could induce apoptosis in human prostate cancer cells. In priCa-1 cells, GNE-493 (250 nM, 48 h) significantly increased caspase-3 (Fig. 1A) and caspase-9 (Fig. 1B) activities. TUNEL staining demonstrated a significant increase in the number of TUNEL-positive (apoptotic) nuclei, indicating that GNE-493 activated apoptosis (Fig. 1C). GNE-493-induced apoptosis was blocked by the caspase inhibitors z-DEVD-fmk and z-VAD-fmk (Fig. 1D) and the inhibitors attenuated GNE-493-induced cell death and loss of viability (Fig. 1E, F). In other prostate cancer cells (priCa-2, priCa-3, LNCaP, and PC-3), GNE-493 (250 nM) significantly increased caspase-3 activity (Fig. 1G) and the number of TUNEL-positive nuclei (Fig. 1H). In contrast, GNE-493 (250 nM) had no effect on the viability of RWPE1 and primary human prostate epithelial cells (priEpi) (Fig. 1I) or on apoptosis in these cells (Fig. 1J).

Ask a Question
Write your own review