Mouse Epididymal Epithelial Cells
Cat.No.: CSC-C5329S
Species: Mouse
Source: Epididymis
Cell Type: Epithelial Cell
- Specification
- Background
- Scientific Data
- Q & A
- Customer Review
Mouse epididymal epithelial cells from Creative Bioarray are isolated from the mouse epididymal tissue. The method we use to isolate mouse epididymal epithelial cells was developed based on a combination of established and our proprietary methods. The mouse epididymal epithelial cells are characterized by immunofluorescence with antibodies specific to pan-cytokeratin (PCK). Each vial contains 0.5x10^6 cells per ml and is delivered frozen.
Mouse epididymal epithelial cells are a type of epithelial cell line isolated from the epithelial lining of the mouse epididymis. The epididymis is a specialized and unique part of the male reproductive tract where sperm are matured, protected and stored before ejaculation. Mouse epididymal epithelial cells share many important morphological and functional features with the native epididymal epithelium, including: polarized epithelial morphology, apical-basal compartmentalization and the expression of region-specific markers linked to sperm maturation.
Mouse epididymal epithelial cells are typically cultured as a monolayer with a cobblestone-like morphology. The cells form tight junctions and can recapitulate aspects of the blood-epididymis barrier. They can be maintained under normal culture conditions with an epithelial cell media and often demonstrate a moderate proliferation rate. The cells express important transporters, secretory proteins, and androgen-regulated genes as the epididymal environment is androgen-dependent. Mouse epididymal epithelial cells also secrete luminal factors, proteases, and glycoproteins that are important for sperm membrane remodeling and epididymal immunity.
Mouse epididymal epithelial cells are an important model for investigating androgen signaling, epididymal physiology, epithelial differentiation, fluid transport, and host-pathogen interactions. They have been used to study many aspects of male fertility, epididymal development and environmental or toxicological effects on the male reproductive tract. In addition, they provide a tractable model for studying epithelial barrier function, extracellular vesicle secretion and gene regulatory programs that impact sperm maturation. They have been used as a tool in reproductive biology, toxicology, endocrinology and male contraceptive discovery.
NEU1 is Transported from Epididymal Epithelium to Spermatozoa to Promote Maturation
Male infertility is one of the most prevalent reproductive disorders. Decreased sperm motility and fertilization capacity are the major causes of infertility in males. Sialylation is an important process during sperm maturation; however, the role of Neuraminidase-1 (NEU1) in this process is yet to be determined. In this study, Yi et al. explored NEU1's source, function, and role in sperm motility and fertilization capacity, thus providing a theoretical basis for the study of male infertility.
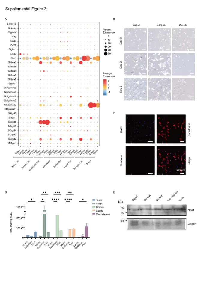
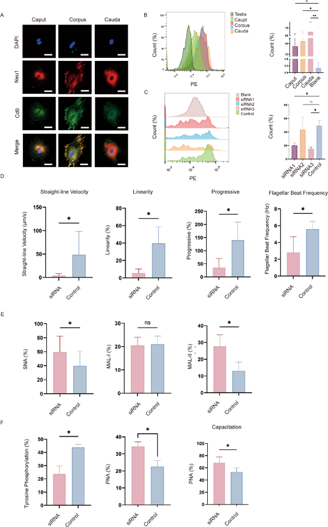
They studied NEU1 in the epididymis, which is key for sperm maturation. scRNA-seq showed rising NEU1 expression in epididymal epithelial cells during sperm maturation (Fig. 1A). Confocal microscopy placed NEU1 in these cells' cytoplasm and plasma membrane (Fig. 2A). They cultured primary epididymal epithelial cells from mice, with the fastest growth in the caput region (Fig. 1B). Cell purity was confirmed by E-cadherin staining (Fig. 1C), and enzyme activity was highest in the caput (Fig. 1D). Mouse epididymal fluid had high sialidase activity and NEU1 expression (Fig. 1E), hinting that epididymal epithelial cells secrete active NEU1 for sperm. To further determine NEU1's function, the authors cocultured mouse testicular sperm with epididymal fluid to increase sperm NEU1 content (Fig. 2B). Then, the authors transfected three siRNAs into primary mouse epididymal epithelial cells to knock down NEU1 and chose 100 nM siRNA3 for 72 hours transfection as the low-NEU1 model. The coculture of low-NEU1 epididymal epithelial cells with mouse sperm reduced sperm NEU1 content (Fig. 2C) and inhibited sperm motility (Fig. 2D), increased sialylation (Fig. 2E), and decreased capacitation markers (Fig. 2F). Thus, reduced NEU1 secreted from the epididymal epithelium inhibits sperm maturation.


Ask a Question
Write your own review
- You May Also Need