Immortalized Human Skin Fibroblast-SV40

Cat.No.: CSC-I9011L

Species: homo sapiens

Source: Skin

Morphology: Bipolar

Culture Properties: Adherent

  • Specification
  • Background
  • Scientific Data
  • Q & A
  • Customer Review
  • Documents
Cat.No.
CSC-I9011L
Description
Immortalized Human Skin Fibroblasts-SV40 have been obtained immortalizing Human Skin Fibroblasts with SV40 gene. Immortalized cells were controlled passaging side by side with the primary cells. Primary cells go into senescence after the 4th passage while the SV40 gene‐tranduced cells go beyond 20 passages. This cell line is a great in vitro model system.
Species
homo sapiens
Source
Skin
Recommended Medium
SuperCult® Immortalized Human Skin Fibroblast Medium (Cat No.: CM-I9011L)
Freezing Medium
Complete medium supplemented with 10% (v/v) DMSO
Culture Properties
Adherent
Morphology
Bipolar
Immortalization Method
SV40 large T antigen
Application
For Research Use Only
Growth Properties
Cells are cultured as a monolayer at 37°C in a humidified atmosphere with 5% CO2.
Storage
Directly and immediately transfer cells from dry ice to liquid nitrogen upon receiving and keep the cells in liquid nitrogen until cell culture needed for experiments.

Note: Never can cells be kept at -20 °C.
Shipping
Dry Ice.
Recommended Products
CSC-7856W Human Skin Cells
CIK-HT003 HT® Lenti-SV40T Immortalization Kit
BioSafety Level
II
Citation Guidance
If you use this products in your scientific publication, it should be cited in the publication as: Creative Bioarray cat no. If your paper has been published, please click here to submit the PubMed ID of your paper to get a coupon.

Skin fibroblasts are crucial to skin biology, playing a key role in extracellular matrix production, wound healing, and skin regeneration. Traditionally, primary skin fibroblasts have been considered the gold-standard model system for studying skin biology, however, donor variability and the limited lifespan of primary cells restrict their potential.

Immortalized Human Skin Fibroblast-SV40 overcomes the limitations of primary cells while retaining the functional characteristics of primary cells. This novel cell line provides a robust and reproducible in vitro cell model for skin disease, skin aging, wound healing, cosmetic, and toxicology studies.

SV40-immortalized human skin fibroblasts exhibit distinct fibroblast-like morphology, express TE-7, and are capable of differentiating into myofibroblasts. Similar to the parental primary cells, SV40-immortalized human skin fibroblasts respond to drug treatment, such as Chlorhexidine (CHX), in a time- and dose-dependent manner. Furthermore, when SV40-immortalized human skin fibroblasts are co-cultured with primary or immortalized keratinocytes (CSC-C4005X or CSC-I9096L), 3D skin structures were formed in vitro.

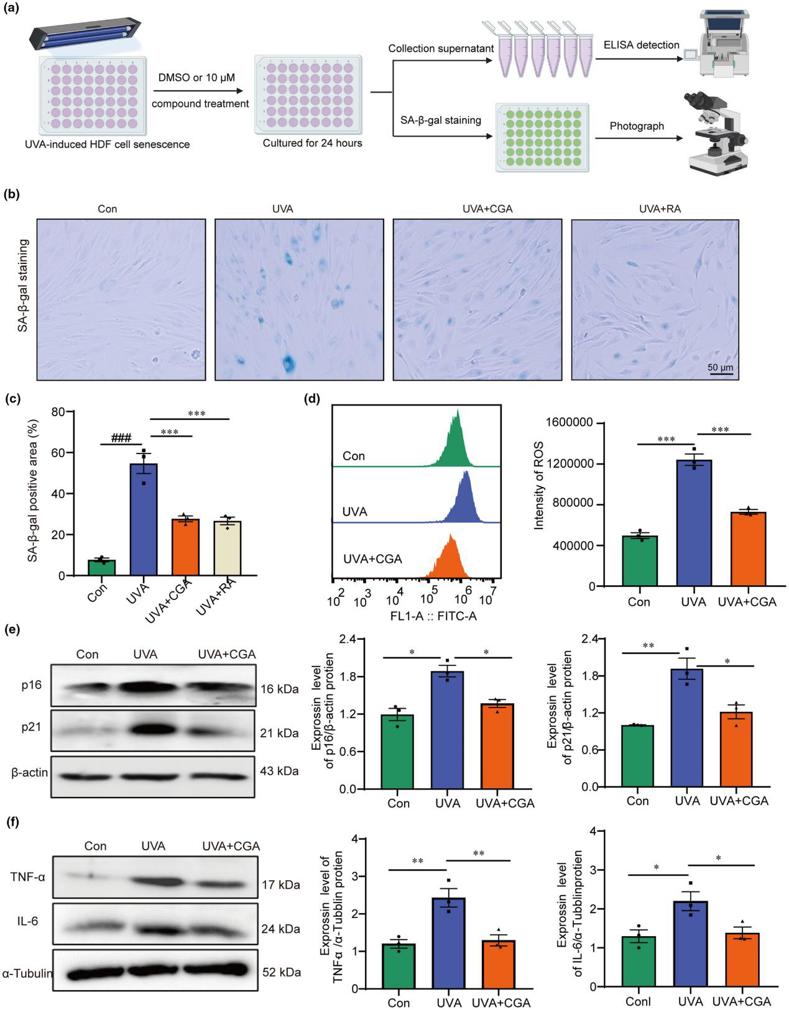
Screening of Active Molecules to Prevent UVA-Induced Senescence of HDF Cells

Cellular senescence plays a critical role in repeated ultraviolet (UV) exposure-induced skin photoaging. Currently, from the perspective of regulating senescent cells, potent compounds or reliable protein targets that could effectively prevent skin photoaging have not yet been reported.

Candidate compounds against UVA-induced photoaging were screened from 27 natural products at a concentration of 10 μM. The immortalized human dermis skin fibroblasts (HDF) were treated with UVA irradiation for 30 min to induce senescence, and 10 μM natural products were added to the medium and incubated with the cells for 24 h, as Fig. 1a depicted. Senescent cells were characterized by elevated SA-β-gal activity, SASP secretion and increased p16 and p21 protein expression.

The results indicated that chlorogenic acid (CGA) could effectively reduce the proportion of SA-β-gal positive cells induced by UVA treatment. The ELISA data confirmed that CGA exhibited the best biologic activity in inhibiting the senescence of HDF, supported by the decreased TNF-α and IL-6 secretion in treated groups. Furthermore, CGA is just as effective as rapamycin (RA, a positive drug that suppress senescence, concentration in 5 nM) in preventing UVA-induced senescence of HDF cells (Fig. 1b, c). Flow cytometry results showed that CGA also inhibited UVA-induced elevation of ROS level (Fig. 1d). And western blot analysis further showed that CGA could effectively inhibit the expression levels of p16 and p21 proteins in UVA-induced HDF cells (Fig. 1e). Moreover, CGA can also significantly suppressed the expression levels of inflammatory factors TNF-α and IL-6 proteins in UVA-treated HDF cells (Fig. 1f). In conclusion, these results demonstrated that CGA effectively prevented UVA induced senescence of HDF in vitro.

Chlorogenic acid prevents UVA-induced senescence of HDF cells.

Fig. 1. Chlorogenic acid prevents UVA-induced HDF cells senescence (He, Xueling, et al., 2025).
How to resuscitate cells?

Thaw frozen tubes containing 1 mL of cell suspension by rapid shaking in a 37℃ water bath, add 5 mL of culture medium and mix well. Centrifuge at 1000 rpm for 5 minutes, discard the supernatant, replenish 4-6 mL of complete medium and blow well. All cell suspensions are then added to culture flasks and incubated overnight (or cell suspensions are added to 6 cm dishes) and incubated overnight. The next day, the solution is changed and the cell density is checked.

What research applications are Immortalized Human Skin Fibroblasts-SV40 suitable for?

Immortalized Human Skin Fibroblasts-SV40 are ideal for studying skin biology, wound healing, fibrosis, drug screening, and cosmetic testing. They provide a reliable and scalable model for testing and research in dermatological sciences.

Do you offer custom cell line development or services?

Yes, we offer custom cell line development tailored to meet unique research requirements. Please contact us to discuss your specific needs and learn more about our custom solutions.

Ask a Question

Average Rating: 5.0    |    1 Scientist has reviewed this product

Professional

Creative Bioarray is a professional in the field of cells and has helped me a lot.

12 Feb 2021


Ease of use

After sales services

Value for money


Write your own review

For research use only. Not for any other purpose.

Hot Products