Human iPSC-derived Alveolar Epithelial Cells
- Specification
- Background
- Scientific Data
- Q & A
- Customer Review
Human iPSC-derived Alveolar Epithelial Cells (iPSC-AECs) are cultured lung epithelial cells derived from human induced pluripotent stem cells (iPSCs) in a stepwise fashion to mimic embryonic lung development from definitive endoderm to NKX2.1+ respiratory progenitors and ultimately to type I (AEC I) and type II (AEC II) alveolar epithelial cells. Lineage-specific cultures of AEC I and AEC II have distinct morphological and phenotypic properties recapitulating the alveolar epithelium in vivo. For example, AEC II are cuboidal and rich in lamellar bodies, and robustly express SFTPC and ABCA3, while AEC I are extremely flattened and elongated with a characteristic "spiky" morphology and express AQP5 and PDPN. These cells also maintain a number of key physiological properties of the native alveolar epithelium, including surfactant production and secretion, development of tight junction protein complexes and a barrier, and innate cytokine response to inflammatory or infectious insults. AEC II also maintain the capacity to differentiate into AEC I in culture, allowing for in vitro recapitulation of aspects of alveolar repair and regeneration.
Owing to their immunoreactive state and sensitivity to respiratory pathogens, these cells have been used to study viral tropism, host-pathogen interactions, and innate immune response. These cells have been applied to many respiratory disease areas and modeling applications, including pulmonary fibrosis, acute lung injury, surfactant dysfunction, and chronic lung disease. As such, these cells are being leveraged for drug screening, toxicity testing, nanoparticle exposure, as well as advanced applications like air-liquid interface, 3D alveolospheres, and lung-on-chip models.
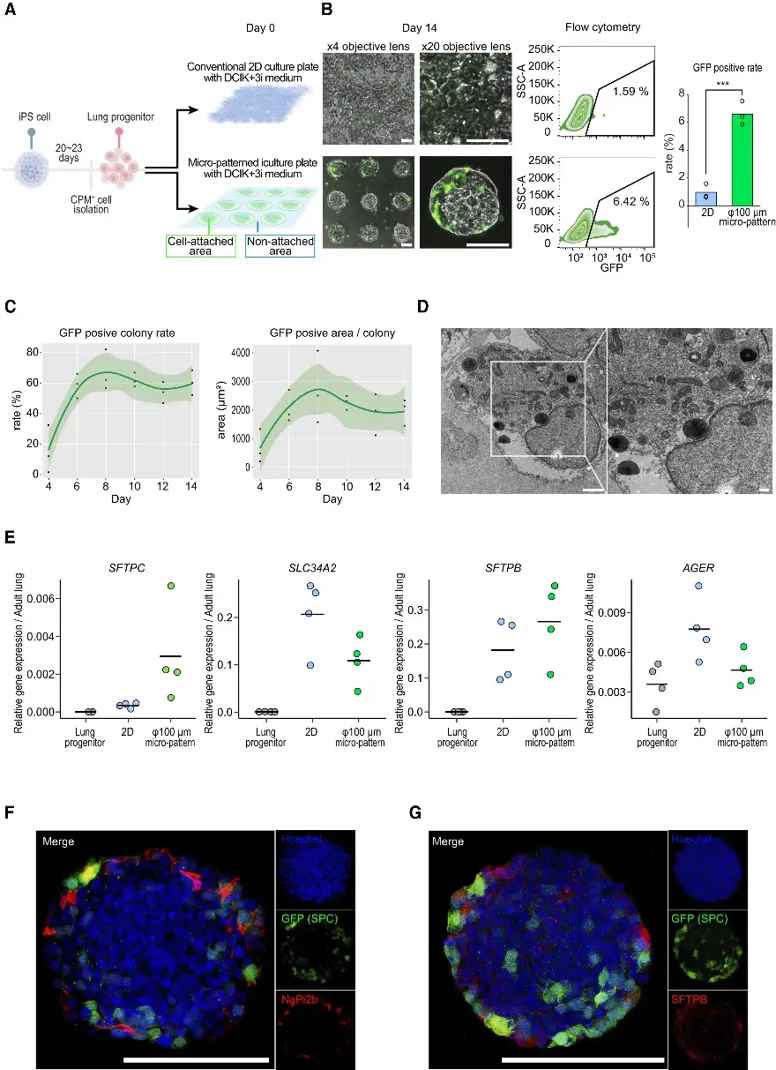
Micro-Patterned Culture of iPSC-Derived Alveolar and Airway Cells Distinguishes SARS-CoV-2 Variants
The emergence of SARS-CoV-2 variants requires a rapid evaluation system for their pathogenesis. Human alveolar epithelial cells are limited and difficult to culture. Masui et al. presented a model using iPSC-derived alveolar and airway cells in micro-patterned culture plates to distinguish SARS-CoV-2 variants at high resolution.
Micro-patterned culture plates have nonadhesive areas and circular cell-adhesion areas of 100- or 200-μm diameter. They tested if human iPSC-Alveolar type 2 epithelial cells (AT2s) could be induced on these plates. CPM+ LPCs were stepwise induced from human SFTPCGFP reporter iPSCs (B2-3) and seeded onto these plates, maintained in DCIK+3i medium. GFP+ cells emerged in the micro-patterned plates. After 14 days, flow cytometry showed 6.6% ± 0.85% GFP+ cells on the micro-patterned plate, compared to 0.97% ± 0.54% on conventional 2D plates (Fig. 1A-B). GFP+ colonies were monitored over time using image analysis (Fig. 1C). GFP+ cells appeared 6 days after seeding and lasted for 2 weeks. Transmission electron microscopy revealed lamellar bodies (Fig. 1D). These results suggest that AT2s can be induced from human iPSCs on micro-patterned plates.

Ask a Question
Write your own review
- Adipose Tissue-Derived Stem Cells
- Human Neurons
- Mouse Probe
- Whole Chromosome Painting Probes
- Hepatic Cells
- Renal Cells
- In Vitro ADME Kits
- Tissue Microarray
- Tissue Blocks
- Tissue Sections
- FFPE Cell Pellet
- Probe
- Centromere Probes
- Telomere Probes
- Satellite Enumeration Probes
- Subtelomere Specific Probes
- Bacterial Probes
- ISH/FISH Probes
- Exosome Isolation Kit
- Human Adult Stem Cells
- Mouse Stem Cells
- iPSCs
- Mouse Embryonic Stem Cells
- iPSC Differentiation Kits
- Mesenchymal Stem Cells
- Immortalized Human Cells
- Immortalized Murine Cells
- Cell Immortalization Kit
- Adipose Cells
- Cardiac Cells
- Dermal Cells
- Epidermal Cells
- Peripheral Blood Mononuclear Cells
- Umbilical Cord Cells
- Monkey Primary Cells
- Mouse Primary Cells
- Breast Tumor Cells
- Colorectal Tumor Cells
- Esophageal Tumor Cells
- Lung Tumor Cells
- Leukemia/Lymphoma/Myeloma Cells
- Ovarian Tumor Cells
- Pancreatic Tumor Cells
- Mouse Tumor Cells