- Specification
- Background
- Scientific Data
- Q & A
- Customer Review
Cord blood plasma (CBP) is the acellular component of human umbilical cord blood that is separated from the cellular elements by anticoagulation and centrifugation. Proteomic and multiplex immunoassay analysis has shown that CBP is rich in cytokines (IL‑6, IL‑8, MCP‑1), chemokines, and a wide array of growth factors (VEGF, FGF‑basic, EGF, G‑CSF, TGF‑β). In addition, it contains large numbers of extracellular vesicles (small exosomes) loaded with miRNAs and proteins that function as an efficient paracrine signaling vehicle.
Due to this composition, CBP has found use as a broadly applicable supplement to cell‑culture media. When used as a 10-20 % (v/v) supplement to conventional serum‑free media, CBP has been shown to significantly improve the viability, proliferation, and multilineage differentiation of hematopoietic stem/progenitor cells, mesenchymal stem cells, and induced pluripotent stem cells, in many cases surpassing the performance of fetal bovine serum.
Pre‑clinical research has reported neuroprotective effects of CBP in rodent models of ischemic stroke and neurodegeneration. This effect was attributed to a reduction in pro‑inflammatory cytokines (IL‑2, TNF‑α) and an increase in trophic factors. Exosomes derived from CBP have been shown to exert an anti‑inflammatory effect in an acute lung injury model, suggesting cell‑free therapeutic potential. Clinically, CBP is being used as an off‑the‑shelf stand‑alone therapeutic or as a cell‑additive to hematopoietic transplants where it is associated with improved colony‑forming efficiency as compared with bone‑marrow plasma. Due to the neonatal source and the ease of thorough pathogen screening, CBP has a good safety profile, and thus is a promising, ethically sound resource for regenerative medicine, drug screening, and translational research.
The Comparation on the Therapeutic Efficacy of CBP-Exos, YBP-Exos, and OBP-Exos in CCl4-Induced ALI Mice
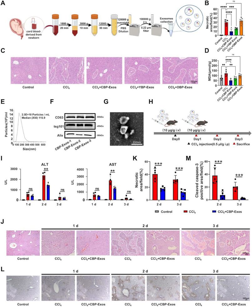
Severe liver injury is a critical disease that is difficult to treat and has a high mortality rate. Young blood possesses a strong ability to repair tissues, but the function of umbilical cord blood in this regard is not known. Here, Zhang's team explored the efficacy of umbilical cord blood plasma exosomes (CBP-Exos) for repairing liver injury in an acute liver injury (ALI) and chronic liver injury model.
To evaluate the effect of CBP-Exos (donors aged 22-27 years) in the liver injury model, they isolated CBP-Exos and performed exosome characterization with the optimized protocol (Fig. 1A). As controls, they used young blood plasma (YBP)-derived exosomes (YBP-Exos, donors aged 22-27 years) and old blood plasma (OBP)-derived exosomes (OBP-Exos, donors aged 70-80 years). Equivalent amounts of CBP-Exos, YBP-Exos, and OBP-Exos were intravenously injected into the mice with CCl4-induced ALI. H&E staining analysis showed that the necrosis of liver tissue was significantly alleviated in the CBP-Exos and YBP-Exos groups, whereas the mice in the OBP-Exos group had increased liver tissue necrosis (Fig. 1B, C). Furthermore, the level of MDA, an index of lipid peroxidation, was significantly decreased in the CBP-Exos and YBP-Exos groups (Fig. 1D), indicating that oxidative stress was mitigated. Thus, their data show that CBP-Exos and YBP-Exos could ameliorate ALI, and the therapeutic effect of CBP-Exos was superior to that of YBP-Exos. They will further explore the role and mechanism of CBP-Exos in ALI.

Ask a Question
Write your own review