Human Adipose-Derived Stem Cells

  • Specification
  • Background
  • Scientific Data
  • Q & A
  • Customer Review
Cat.No.
CSC-C8001L
Description
Human Adipose-Derived Stem Cells (ADSC) are isolated from lipoaspirates collected during surgical liposuction procedures. ADSCs have demonstrated very similar phenotypic and functional characteristics to that of bone marrow-derived mesenchymal stem cells. ADSCs have been reported to differentiate down many different lineages including chondrogenic, osteogenic, adipogenic, myogenic, neural, and endothelial.
Species
Human
Citation Guidance
If you use this products in your scientific publication, it should be cited in the publication as: Creative Bioarray cat no. If your paper has been published, please click here to submit the PubMed ID of your paper to get a coupon.

Human adipose-derived stem cells (hASCs), also known as adipose-derived mesenchymal stem cells (ASCs), are mesenchymal stem cells that are isolated from adipose tissue. Adipose tissue is most commonly harvested by liposuction from subcutaneous fat deposits in the abdomen, thighs, or buttocks, though it can also be obtained from visceral fat deposits or resected fat pads in an abdominal surgical procedure. They are located in the stromal vascular fraction of adipose tissue, in a perivascular niche. The cells have a spindle-shaped, fibroblast-like morphology when cultured, with a large nucleus and nucleoli.

They can differentiate into adipogenic, osteogenic, chondrogenic, myogenic, and neural-like cells. hASCs have strong immunomodulatory capabilities and produce trophic factors along with paracrine effects that include anti-inflammatory action and angiogenic properties. These features have contributed to research into their use in a variety of diseases, including autoimmune diseases, tissue ischemia, and others. They are often used in tissue-engineered constructs, 3D bioprinting, and disease modeling, especially in the context of metabolic disease, such as obesity and diabetes. They have also been investigated as a research tool in cancer research, including their ability to home to tumors for potential use in drug delivery.

Fig. 1. Morphological features of human adipose-tissue-derived stem cells.

Fig. 1. Morphological features of human adipose-tissue-derived stem cells (Rezanejad H, Soheili Z S, et al., 2014).

Bioprinting of 3D Adipose Tissue Models Using a GelMA-Bioink with Human Mature Adipocytes or Human Adipose-Derived Stem Cells

Adipose tissue is of high importance in numerous diseases, requiring disease relevant in vitro models. Available models lack physiological relevance and therefore limit their research potential. Albrecht et al. developed bioprinted 3D adipose tissue models using GelMA-based bioinks containing human mature adipocytes (MA) or adipose-derived stem cells (ASCs).

ASCs are the adipocyte precursors and can give rise to adipogenic lineages. Mature adipocytes (MA) on the other hand are terminally differentiated. ASCs are adherent spindle-shaped cells (Fig. 1A), while MAs are large, round, non-adherent cells (Fig. 1B). Both cell types were isolated from adipose tissue (Fig. 1C). The cells were encapsulated in GelMA, and then manually and additively fabricated. ASC-laden models were induced to undergo adipogenic differentiation for two weeks, while the MA-containing models were cultured for one week to match the lobule conditions. Histological staining (Fig. 1D–F) showed that native adipose tissue has a high cell density (white lipid vacuoles), and a lack of ECM (red eosin staining). The GelMA models show reduced lipid vacuoles and increased matrix due to the lower cell density. The MA-laden models most closely recapitulated native tissue due to the presence of lipid vacuoles. DiffASCs also formed lipid droplets, however, they were smaller (Fig. 1D). Morphologically, MAs better recapitulated the native tissue than diffASCs. The density of cells in the models cannot be increased arbitrarily, as GelMA stability is impaired.

Overview of adipose-derived stem cells and adipocyte morphology in GelMA-based in vitro models and native adipose tissue.

Fig. 1. Overview of ASCs and adipocyte morphology in GelMA-based in vitro models and native adipose tissue (Albrecht FB, Schmidt FF, et al., 2022).

METTL3 Promoted Osteogenesis of hASCs Induced by NELL-1 In Vitro

Adipose-derived stem cells (hASCs) have the potential to be induced to differentiate into osteoblasts. NEL-like 1 protein (NELL-1) promotes osteogenesis. However, the role of METTL3-mediated lncRNA m6A modification in NELL-1-induced osteogenesis of hASCs remains unclear. Song et al. explored how METTL3 regulated lncRNA m6A methylation to control hASC osteogenic differentiation under NELL-1 induction conditions.

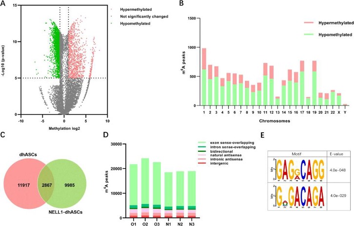
MeRIP-seq revealed extensive lncRNA m6A modifications during hASC osteogenic differentiation, with exon sense-overlapping peaks being most abundant. Differential methylation analysis identified 11,462 peaks (3,379 hyper-/8,082 hypomethylated) enriched on chromosome 1, predominantly containing RRACH motifs, suggesting m6A's regulatory role in NELL-1-induced osteogenesis (Fig. 2). The quantitative m6A assay showed higher total RNA m6A modification levels in dhASCs than those in NELL1-dhASCs, indicating a decreasing trend of m6A with osteogenesis (Fig. 3a). NELL1-dhASCs displayed higher expression of m6A-related methyltransferases and demethylases (METTL3/14, ALKBH5/FTO) and METTL3 protein (Fig. 3b and c). Functional assays of METTL3 overexpression/knockdown cells demonstrated that METTL3 regulated NELL-1-induced osteogenic differentiation. METTL3 knockdown impaired mineralization (ARS/ALP staining, Fig. 3e), ALP activity (Fig. 3f), and expression of osteogenic-related genes (RUNX2/BSP, Fig. 3g). METTL3 overexpression promoted mineralization (Fig. 3e), ALP activity (Fig. 3f), and osteogenic-related genes (Fig. 3h). These results confirmed that METTL3 is required for NELL-1-induced osteogenic differentiation.

Characteristics of lncRNA m6A modification.

Fig. 2. Characteristics of lncRNA m6A modification (Song Y D, Pan Y H, et al., 2021).

In vitro analysis of METTL3 on osteogenic differentiation of hASCs induced by NELL-1.

Fig. 3. In vitro analysis of METTL3 on osteogenic differentiation of hASCs induced by NELL-1 (Song Y D, Pan Y H, et al., 2021).

Ask a Question

Write your own review

For research use only. Not for any other purpose.

Hot Products